首頁
關於我們
研究委員會
科研管理處
ESI 前 1% 學科統計
斯丹福全球前 2%頂尖科學家
澳門科技大學全球2%頂尖科學家2024年度科學影響力榜單
澳門科技大學全球前2%頂尖科學家2024終身科學影響力榜單
論文發表數據
研究獎項
聯繫我們
最新動態
研究動向
公告事項
項目與獎勵公示
創新科研
科研服務
科研項目
澳門科學技術發展基金項目(FDCT)
簡介
申報流程
澳門科技大學研究基金項目(FRG)
教育基金(DSEDJ)
澳門基金會資助項目(MF)
國自然項目(NSFC)
橫向項目
成果評鑑
成果評鑒辦法
成果署名規範
校内外獎勵
校內獎勵
校外獎勵
博士後
博士後申請
澳門青年學者計劃
專利申請
科研財務
常見問題
FDCT相關問題
財務、經費報銷等問題
大學博士後&獎勵
科研項目相關
《科大學報》相關
珠海研究院相關
外部鏈接
產學研
概況
專利數據
成果展示
生命健康領域
創新工程領域
交叉科學領域
交流與合作
學術出版
《澳門科技大學學報》(人文社會科學版)
編輯委員會
評審與錄用流程
文件下載
歷年期刊
其他學術出版成果
澳門學研究
MUST學者庫
下載專區
常用文件
規章制度
研究倫理與誠信
CITI Program
示警期刊目錄
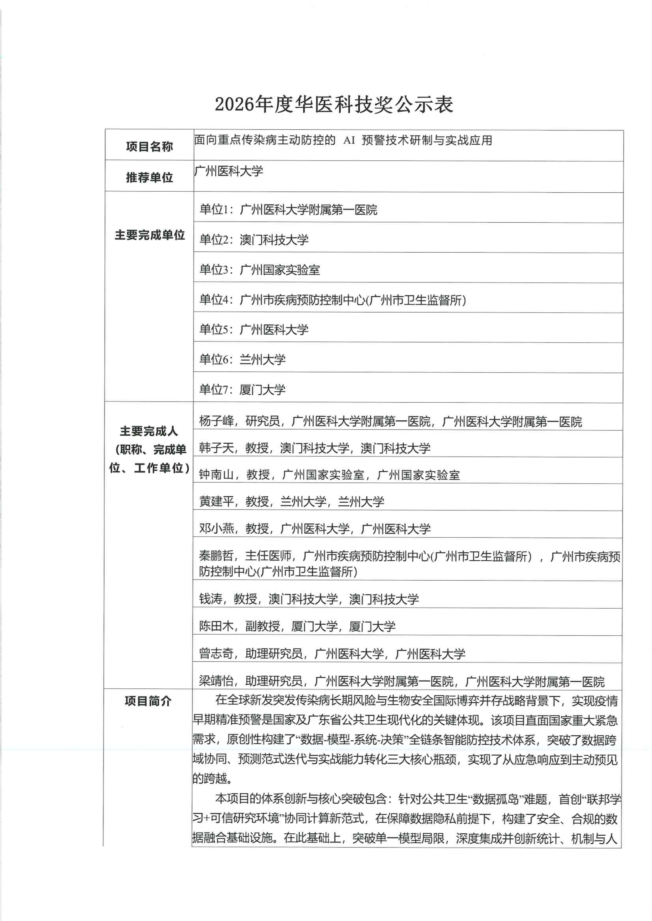
發佈時間 2026/03/23
上一篇
2026/04/20
關於推薦2026年云南省科学技术奖(自然科学奖)公示
下一篇
2026/03/23
關於推薦第四屆全國創新爭先先進個人的公示
TOP